文/ Rainbow 主流终端厂商合规负责人
塑造一个智能体作为人类的助手,在AI时代具有光明的前景。
这也是智能手机、智能设备,甚至软件厂商都在尝试的布局。
2024年,荣耀发布首款搭载AI Agent的荣耀Magic7,推出YOYO智能体;小米15搭载澎湃OS 2,并升级“小爱”为“超级小爱”;vivo也发布了PhoneGPT。
大模型走进端侧让设备具备了“大脑”,智能体则具象化成为链接用户的最佳入口。
但是,智能体作为一个“新兴物种”,落地应用有很多问题仍需厘清,什么称得上智能体?其如何实现人类助手的功能?在处理庞大的数据量的情况下,如何保障数据合规?终端AI智能体可能冲击第三方应用流量乃至App生态模式,接下来如何促进健康的产业发展?
本文将就此展开讨论。
一、AI Agents 的崛起与未来趋势
(一)从自动化到通用智能:AI Agents 的演进脉络
人工智能(Artificial Intelligence)经过数十年的发展,已从早期注重逻辑推理、专家系统,逐步演进到基于深度学习、大规模预训练模型(LLMs)的时代。随着模型规模的指数级扩张以及多模态技术的兴起,AI Agents(也可称为智能体)开始具备更强的交互与决策能力,不再局限于单一任务的自动化,而是能够在更复杂的环境下自主地进行规划、执行、纠错。
近年来,OpenAI、DeepMind、谷歌、微软、Meta、智谱AI等研究机构和企业,纷纷在智能体技术上取得显著突破。多数智能体都强调对环境的感知与操作,既包括文字、语音,也涵盖了视觉、甚至物理环境。部分学者将这类增强能力的系统称为具身智能AI(Embodied AI),而其中的GUI(Graphical User Interface) Agent即专门针对人机图形交互界面进行理解和操作的智能体。
(二)AI智能体对 AGI 实现的价值
1. 近未来场景:2025 年的预测
● Sam Altman 对 2025 年“AI智能体员工”上岗的预言
OpenAI首席执行官山姆·奥特曼(Sam Altman)周日晚发表题为《反思》的新年博客文章,其中预言,“在2025年,我们可能会看到第一批人工智能智能体“加入劳动力市场”,并实质性地改变公司的产出。”【1】
● 斯坦福 HAI 专家对于“协作AI”大范围发展的预期
斯坦福大学人类中心 AI(HAI)的一些研究者亦指出,2025 年左右,协作型 AI 智能体将在医疗、金融、教育、政务等多个行业大规模铺开。这些智能体不仅能与人类合作,还可以相互协作以完成更复杂的任务。其根本意义在于:AI 从单一工具上升为“合作者”,人机协同与多AI智能体协同将成为常态。【2】
2. 终端AI智能体对通用智能(AGI)的启示
AGI(Artificial General Intelligence)即通用人工智能,旨在让 AI 拥有类似人类的广泛认知能力和自适应能力。当前在终端设备上进行跨应用操作的 AI智能体,虽称不上 AGI,却为AGI提供了重要试验场:
1. 多模态交互:GUI 智能体通过视觉理解屏幕元素,文本识别文字内容,甚至可能结合语音来进行命令执行,这让 AI 更加接近人类的多感官信息获取方式。
2. 自主规划与执行:能够“看屏幕”并模拟点击或调用官方接口完成任务,意味着 AI 真正具备一定的“动手能力”,而不只是“动口”或“动脑”。
3. 自我纠错(反思能力):一些方案引入“反思智能体”,使得系统可以根据执行结果进行评估和修正。这正是走向通用智能必经的“自我反馈回路”。
总之,终端AI智能体的快速发展,为 AGI 带来了更丰富的场景实践,也为后续更高层次智能的落地奠定了基础。
二、当前终端 AI Agent的主要技术方案
终端 AI智能体的趋势愈发显著,主要体现在手机和电脑上对智能理解和自动化操作能力的渴望。核心思路是让 AI 像人类一样,不仅能“理解”屏幕,还能“点击”或“调用”各种应用功能,从而完成复杂任务。概括而言,行业中有两大主流方案:
(一)屏幕识别 + 模拟点击
利用光学字符识别(OCR)和图像检测,系统可以识别当前屏幕上的文字、图标和控件,并通过模拟用户点击或键盘输入完成操作。例如,智谱AI的CogAgent-Chat支持高分辨率图像输入,配合多智能体协作来执行任务【3】;Mobile-Agent-v2也通过“规划、决策、反思”三部分智能体,在移动端实现了更高成功率的跨应用执行。【4】
(二)屏幕识别+意图框架执行官方接口(或类API)调用
另一种思路是由平台(如iOS)提供官方API或意图框架,让AI可以直接调取应用功能而无须模拟点击。苹果便是借助Onscreen Awareness功能让Siri理解屏幕内容,再通过开发者配置的Assistant Schemas查询数据类型以及可执行功能,整体由Apple Intelligence来理解任务、规划行动并进行执行。【5】
微软提供的UFO (UI-Focused Agent for Windows OS Interaction) 采用了多种方式来操作Windows应用程序,包括模拟点击和API调用:
1. UI控制:UFO可以通过模拟鼠标点击和键盘输入来操作应用程序的用户界面。它使用Microsoft提供的UI自动化工具来检测应用程序界面上可用的UI控件,并为每个控件分配编号。智能体观察这些编号和控件截图后,可以选择特定控件进行点击或输入操作。
2. 原生API:UFO能够利用应用程序提供的原生API来执行操作。这种方法可能比模拟UI操作更高效和可靠。
3. AI工具:UFO还可以使用如"Copilot"等AI工具来完成某些任务。
4. 代码API:对于某些应用程序,UFO可以利用它们提供的代码API来执行操作。【6】
三、多角度思考与综合治理的路径
AI技术发展带来的影响复杂而深远,如何在终端 AI Agent浪潮中实现技术发展与法律合规、创新与安全、效率与公平之间的动态平衡,正是我们当下需要面对和解决的问题。本节我们将从几个核心维度切入,并最终提出一个“综合思考象限”或“多主体、多维度”的分析框架,以便在法律层面给出可行的治理思路。
(一)多角度思考
1. 技术与AI进化
模拟点击更贴近人类使用方式,覆盖度更广;官方接口则更安全高效。二者都在推动AI向多模态和更高自主性的方向前进。
2. 用户体验与隐私安全
用户可通过跨应用操作获得便利,同时也要明白在哪些场合下共享了屏幕信息。平台须建立完善的权限与授权机制,缓解用户对隐私泄露的顾虑。
3. 法律合规与监管
屏幕识别和API调用都可能涉及个人信息保护与数据安全。各国个人信息保护法等均强调知情同意与最小化收集原则,要求平台或AI服务需对潜在风险做好管控。
4. 竞争与生态
终端AI智能体可能冲击了第三方应用流量乃至于App生态模式。需要重新梳理AI介入后的产业链变化,形成新的产业格局,促进更健康的产业发展。
5. 社会与未来影响
随着更多智能体承担任务,必然带来新的就业模式或职业配置;伦理规范、行业标准也需要同步跟进,避免技术被不当利用。
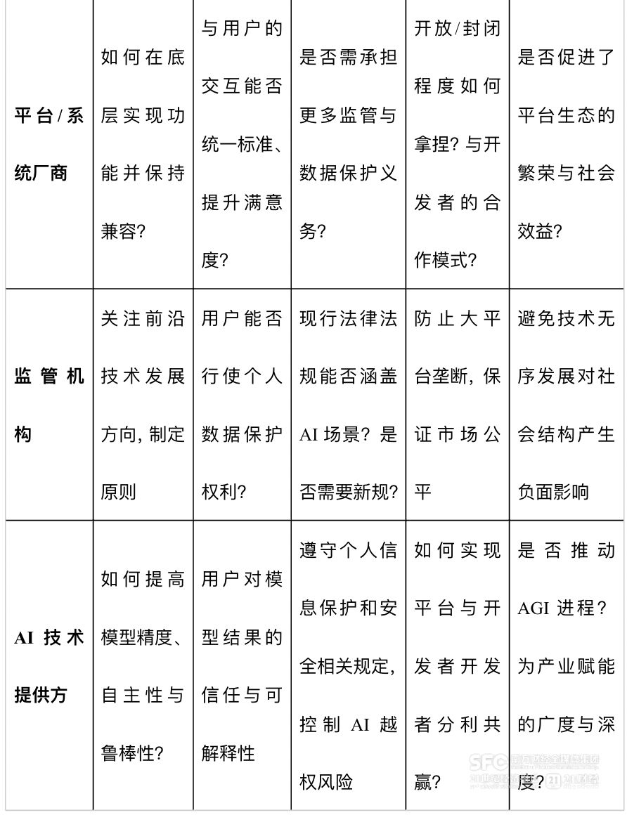
(二)综合思考象限:多主体、多维度的平衡
若要将上述维度融为一体,可采用“多主体—多维度交叉”的分析框架。主体包括用户、开发者、平台/系统厂商、监管机构、AI 技术提供方;维度则涵盖技术进化、用户体验/隐私、安全/合规、竞争/生态以及社会影响。
通过这张矩阵,我们不仅能看到单一维度的冲突与协同,也能发现各主体在不同维度的潜在需求或矛盾,从而寻求平衡方案。
(三)从具体方案到综合治理
从智谱CogAgent-Chat、微软UFO、Mobile-Agent-v2 到苹果的 Onscreen Awareness + App Intents,这些技术路线看似各不相同,却都在解决同一个核心问题:“如何让AI真正模仿人类在操作系统或应用中的各种复杂点击、输入、跨应用切换等动作?”
1. 多智能体、分工协作:在技术架构上,不少方案都导入规划/决策/反思这类思路,提升可控性与成功率。
2. 接口与模拟点击两条路径并存:有的倾向“模拟点击”,有的强调“官方意图框架”;这是对现实生态和长尾需求的妥协。
3. 安全合规与生态平衡是关键:不管是哪种技术实现,都绕不开隐私保护、授权机制、数据安全、生态竞争等现实问题。
4. 对未来AGI的意义:让AI真正“能看到、能思考、能操作”,把理论研究与真实操作环境结合起来,这正是 AGI 路上的重要实践之一。
终端AI智能体既带来技术与效率上的提升,也在用户体验、法律合规和行业竞争中提出新课题。要实现更健康的发展,有必要从多个层面着手。
AI产业链中的主体应继续加强系统级权限管理与数据最小化收集。无论是屏幕识别还是API调用,都需尽量为用户提供可理解的操作界面和授权提示,让用户在使用AI执行自动化功能时更有安全感。对平台与开发者而言,可以考虑建立“官方接口+模拟点击”两条路径并存的方式:一方面为用户提供通用化体验,另一方面也让应用开发者有机会更好地控制其核心功能或敏感数据。
与此同时,也应看到,AI技术进步在带来便利的同时,也会引发较为深远的社会变革。随着更多AI智能体逐渐走向日常应用,产业分工可能会因自动化程度的提高而发生新的调整,部分行业和岗位的工作内容可能需要重新定位。如何在技术变革的同时,兼顾个人权益和产业活力,将是长期议程。
AI时代,生态格局将有哪些变化?软硬件厂商如何寻求最大公约数?我们将持续推出报道,敬请期待......
注:
【1】郝博阳 无忌:《奥特曼新年发文:OpenAI周活破3亿,我们已找到通往AGI之路》,载于公众号腾讯科技。
【2】Stanford HAI:《Predictions for AI in 2025: Collaborative Agents, AI Skepticism, and New Risks》
【3】Wenyi Hong等:《CogAgent: A Visual Language Model for GUI Agents》
【4】Junyang Wang等:《Mobile-Agent-v2: Mobile Device Operation Assistant with Effective Navigation via Multi-Agent Collaboration》
【5】Apple:《Bring your app to Siri-WWDC24》
【6】Chaoyun Zhang等:《UFO: A UI-Focused Agent for Windows OS Interaction》
(作者:Rainbow 编辑:王俊)
南方财经全媒体集团及其客户端所刊载内容的知识产权均属其旗下媒体。未经书面授权,任何人不得以任何方式使用。详情或获取授权信息请点击此处。



