关联内容
21新智人丨全球首个人形机器人半马大赛,从炫酷视频到现实应用的伟大跨越
21新智人丨机器人半马起跑集锦:预备,跑!
21新智人丨全球首个人形机器人半马冠军:天工Ultra的夺冠秘诀是什么?
展开更多
4月19日,全球首届人形机器人半程马拉松收官。多个网传视频显示,宇树科技G1人形机器人开跑即摔倒,随后起身向观众挥手致意,再次投入比赛。
宇树机器人G1亮相人形机器人半程马拉松
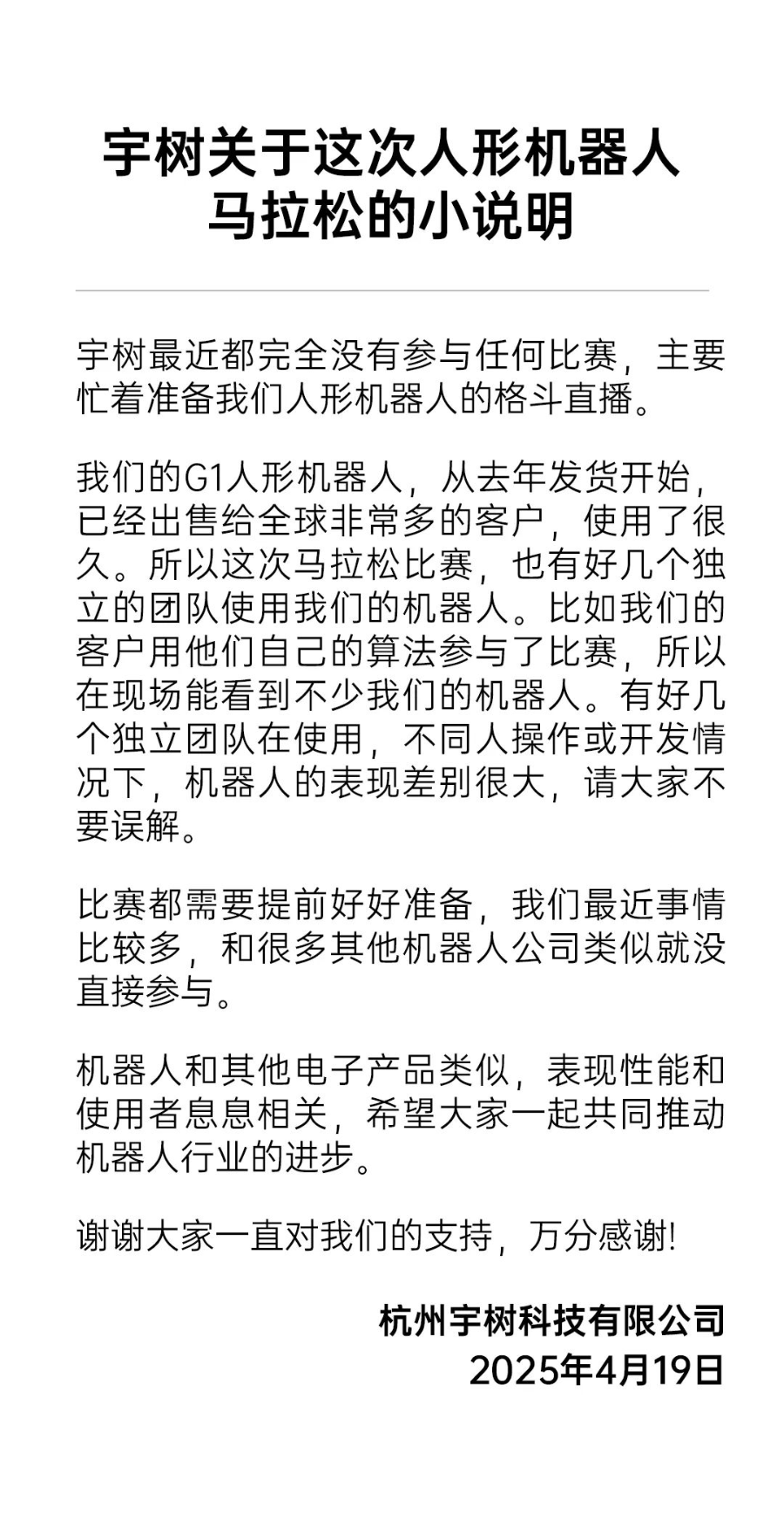
当日下午,宇树科技发布说明称,宇树最近没有参与任何比赛,主要忙着准备人形机器人的格斗直播。比赛都需要提前好好准备,与其他多家人形机器人公司一样,宇树没有直接参与。
宇树科技表示,G1人形机器人从去年发货开始,已经出售给多个全球客户,使用周期也较久。此次马拉松比赛,有好几个独立的团队使用宇树的机器人,比如宇树的客户用他们自己的算法参与了比赛,所以在现场能看到不少宇树的机器人。
宇树科技明确:“在不同人操作或开发情况下,机器人的表现差别很大,请大家不要误解。机器人和其他电子产品类似,表现性能和使用者的操作开发情况密切相关。”
据中国基金报,在活动现场摔倒的机器人实际是城市之间科技队的其中一名参赛选手。该机器人虽然购买自宇树科技,但是采取了团队自己研发的算法。
据了解,为了助力G1人形机器人在比赛中取得优异成绩,城市之间科技队对其进行了全方位的适赛化改造升级。
他们将机器人的灵巧手质地更换为复合型塑料,有效减轻了负重;还在侧面改装为开放式电池仓,采用卡扣式设计,实现了电池的快速换取,大大提升了机器人的续航能力和比赛适应性。
资料显示,城市之间科技队是一家专注于机器人应用场景落地的企业,致力于将实验室中诞生的机器人技术,应用到城市管理、商业服务、公共安全等实际领域,推动科技成果的转化与应用。
有人形机器人行业专家表示,人形机器人的本体只是硬件基础,真正让机器人展示复杂技能的其实是“大脑”里的算法。就像手机硬件再好,没有好的操作系统也用不流畅。
本文综合自中国基金报、上海证券报、宇树科技
(编辑:李香香)
评论



