紧急扩编10万人,刘强东猛攻外卖
强手对阵,全面开打。
记者丨李惠琳 杨松 编辑丨鄢子为
刘强东,又对外卖出招。
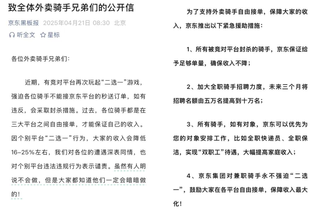
4月21日,京东发布一封公开信,称针对个别平台要求骑手“二选一”的行为,将推出多项举措。
其表示,未来三个月,将骑手招聘名额由5万提高到10万名;对超时20分钟以上的订单,全部免单。
杀入外卖赛道后,刘强东来势汹汹,接连甩出0佣金、交五险一金、百亿补贴等大招,战果累累。
从起步到4月15日,仅用63天,他就将外卖日订单量,做到500万单。
“销量好的店,光京东外卖平台,一天就可以卖上千单。”一位库迪店员告诉《21CBR》记者。
来源:记者提供
销路好,京东受到越来越多餐饮商家关注。21日,星巴克入驻京东外卖。此前麦当劳、海底捞、霸王茶姬、库迪等品牌已上线。
在外卖领域,刘强东撕开一道口子,若要占有一席之地,有很长的路要走。
单量飙涨
舍得砸钱的刘强东,实力不容小觑。
3月底,京东外卖日订单只有100万,仅用半个多月,涨了4倍。4月15日,由于“百亿补贴”活动过于火爆,平台流量达到平时4倍,系统一度出现异常。
最先吃到红利的,是库迪。
该品牌坐拥超万家门店,为京东百亿补贴的重点对象。举个例子,库迪的生椰拿铁,补贴价为4.9元,外加1元打包费,5.9元就能来一杯,比其他平台便宜8块。
4月21日,记者实地探访广州一家库迪门店,看到前台已打包6个外卖订单,店外多位京东外卖员在等候取餐。
“从早上开业到11点,已送出200多份京东外卖,一天预计有300单。”一位店员告诉记者,补贴的钱,都是京东出的。
另一家“周容记”柠檬茶店铺,订单少得多。店员称,一天约有20单,来自京东。“平台把主要流量倾斜给大品牌商家,小商家流量不多。”
刘强东推出0佣金政策,商家拿到手的钱变多,参与意愿高。
一位商家举例,一个订单原价为25.48元,顾客支付6.83元,预计收入13.35元,差额由平台承担。
他表示,京东外卖后台操作不太流畅,没有专门的客服,问题处理较慢。“在高到手率面前,后台问题不重要,可以克服。”
并非所有产品,在京东的价格,都具备优势。
一位顾客告诉记者,上周,他想薅一把羊毛,在京东点了4杯瑞幸咖啡,总花费约100元。支付后,他发现,在别的平台,叠加各种优惠后,仅需73块。
该顾客找客服投诉,对方称是“市场定价”。“我只能凭借老京东会员的身份,找到专属客服,退了10元现金。”他说。
记者也在京东点了一杯奈雪的“霸气杨枝甘露”,使用4元优惠券后,需支付17元,另一个平台券后到手价为13.5元。
招揽商家
新玩家京东外卖,紧锣密鼓地提升商家数量。
刘强东团队引入头部餐饮品牌,打造样本。21日,京东牵手星巴克中国,让专星送服务登陆秒送。
京东开出丰厚条件,在秒杀首页,给其留了购买入口,每款星巴克产品均打上“免运费”标签,且有相应补贴。
截至发稿,星巴克在京东卖出超3万单。
星巴克等餐饮品牌,是刘强东重点招募对象。拿下品牌总部的合作,即可覆盖数百至上万家门店,且其产品标准化程度高、便于管理,用户认可度也强。
瑞幸、库迪、茶百道,早已入驻,均获得上百万销量。这些连锁茶饮品牌,是京东外卖的商家主力。
来源:记者提供
外包骑手韩星告诉记者,他配送的订单中,超六成是茶饮、咖啡类订单。
除头部品牌外,餐饮行业还存在大量中小商家。刘强东团队在招揽大品牌的同时,积极引入中小商家,加速拓展下沉市场。
“九成餐饮商家(含品牌门店及小吃商户)已入驻。”河北某县城的京东地推李莉透露,此前观望的餐饮老板,赶在“五一”0佣金政策结束前,密集入驻。
她表示,餐饮行业入驻接近尾声,目前正拓展美容院、宠物店等新商户。
对于单量,李莉坦言,处于起步期的京东外卖,在商家和用户侧投入大量福利,商家可享0佣金政策,用户能领优惠券。
或许是涌入的商家太多,审核时间变长。当地一位小吃店主向记者反馈,提交资料已有一段时间,其门店还未入驻成功。
以“肉夹馍”为例,京东平台在该县城仅上线4家门店,其竞对平台则有超20家门店。
餐饮消费个性化强,产品丰富度,影响用户复购率,京东亟需扩充商家资源。
壮大运力
刘强东也正全力扩充骑手军团。
京东外卖的运力,主要依托达达的130万活跃骑手。攻入外卖赛道后,刘强东重金招揽骑手,承诺为其缴纳包含个人部分在内的五险一金。
“广州没有多少全职骑手,多是外包公司在承包。”韩星告诉记者,不关注“五险一金”福利,更在意到手收入。
为了多招骑手,刘频频示好。
4月21日,针对被竞对平台封杀的骑手,京东公开放话,保证给予足够单量,确保收入不降低。
刘强东甚至提出,骑手如有对象,其体系可以优先为其对象安排工作,如全职快递员、全职保洁,享受京东“双职工”待遇。
韩星做骑手已有3年,上个月,他听说为京东送外卖收入高,从其他平台转来达达。
“如果努力,一天就能送七八十单。”他表示,收入没有预想中的多。
“京东外卖单价低,外卖员到手不多。”他算了笔账,在京东一天跑80单,到手416元,平均每单5.2元,而获得相同收入,其他平台只需跑50多单。
他解释,外包商吃太多了。“本来一单可以赚7.5元,扣完只剩5.2元。”
韩星告诉记者,京东外卖对时效的要求比其他平台高,部分商家订单太多,超时问题难免。“比如古茗商家入驻了很多平台,单量一多就做不过来,京东外卖没有优先权。”
他表示,常出现骑手到店却无法取餐,只能取消订单转派他人的情况,一张订单往往需更换三四个骑手。
京东外卖暂无单独APP和客服,骑手系统尚待完善。韩星称,线路规划也存在优化空间,他计划,做一阵子就回到原平台。
拉拢商家、留住运力和用户,刘强东需要继续下功夫。
(文中韩星、李莉为化名)
图片来源:京东,除标注外
(作者:李惠琳,杨松 编辑:鄢子为)








