广东应进一步强化“制造引领+应用赋能”的双轮驱动策略,发挥其制造根基深、市场机制活、应用前景广的独特优势,推动新型储能产业高质量发展。
文/浙能技术研究院 赵盼龙
编者按:由21世纪经济报道能源策工作室推出的《能源之声》栏目,旨在立足当前我国能源产业发展新形势,围绕政策分析、地方观察、产业研究等方面,通过外部专家约稿形式给予深刻的见解。第一阶段,《能源之声》栏目将围绕广东省新型储能产业发展情况,由21世纪经济报道能源策工作室联合中国能源研究会双碳产业合作分会等机构共同邀约,相继推出五篇来自业内专家的文章,为广东省新型储能产业的高质量发展建言献策。本文为第三篇。
当前,中国新型储能产业在快速扩张过程中,“增长式过剩”问题[1]逐渐凸显——产业过度追求产能扩张,应用场景挖掘与生态协同关注不足,制造端与应用端发展失衡,制约产业高质量发展。
在此背景下,浙江省凭借“政策精准引导-场景创新驱动-产业集群发展”的协同逻辑,率先探索出一条以市场需求为导向的储能产业生态建设路径。浙江不仅实现了用户侧储能规模化和商业化领跑全国,更构建起了从“政策输血”到“产业造血”的可持续发展模式,为全国储能产业由“制造导向”向“应用导向”转型提供了实践样本。
相较之下,广东省作为全球储能制造核心基地与全国用电第一大省,具备完备的产业链基础与市场化环境优势,但仍面临制造优势未转化为应用优势、区域发展不均衡、政策落地与市场机制衔接不足等现实挑战。
鉴于此,本文通过对比分析浙粤两省在产业基础、政策体系与市场机制等方面的异同,提炼浙江的成功经验与适用启示,进而提出广东构建“制造引领+应用赋能”的双轮驱动发展体系的策略建议,以实现从产能输出向价值创造的跨越,推动东部地区储能产业需求侧潜能释放与绿色低碳协同发展。
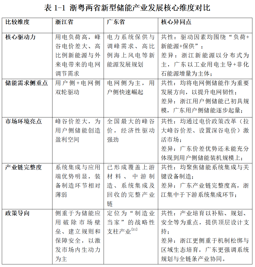
一、浙粤两省新型储能产业发展基础与环境比较
浙江省与广东省同为中国沿海经济发达省份,在新型储能领域均展现出强劲的发展势头。两省都具备经济体量大、用电负荷高、政策支持力度大等共性基础,但也因产业结构和电力需求特征、政策重点和市场环境的不同,逐步形成了各具特色的发展路径。
(一)产业发展基础
1.电力结构驱动多元储能需求
浙江与广东同为经济与用电大省,其庞大的产业体系、高密度人口与城镇化水平共同塑造了巨大的电力刚性需求。在“双碳”目标与可再生能源加速发展的背景下,两省均面临新能源汽车普及、信息化基础设施扩张和工业电气化带来的用电结构转型,电力峰值负荷持续攀升,用电不确定性显著增加。同时,两省电网均深度融入国家输电体系,对跨省跨区电力调度依赖度高,新能源并网消纳与系统灵活性不足问题日益凸显,新型储能需求不断扩大。
尽管面临相似的能源转型压力,两省在储能发展路径上呈现出明显差异,根源来自两省电力结构及由此派生的需求侧特征不同。
浙江省以分布式光伏和工商业负荷为主,电力结构呈现“1/3新能源,1/3火电,1/3外来电”的典型特征。2024年,浙江高比例分布式光伏导致局部时段电力供需错配,对系统灵活性和电网运行安全提出更高要求,也直接带动了用户侧和电网侧储能的爆发式增长。
用户侧方面,2023年,浙江省工商业新型储能装机量约占全国总量的44.3%,稳居全国首位[3];2024年备案总规模达3.03GW/6.75GWh,占全国28%[4]。电网侧方面,2024年全省新增电网侧储能1.8GW,同比大增818%[5];截至今年6月,电网侧储能容量已达2.36GW,用户侧储能达到2.32GW[6],超额完成“十四五”目标。
相比之下,广东的省电力结构以高负荷、重工业为主,对电力系统稳定性、保供能力提出更高要求。预计到2025年,广东省内电力装机规模将达260GW[7],非化石能源成为能源消费增量的主体。在此背景下,广东储能发展需求呈现“调峰为主”的特征,电网侧发展尤为迅速。
2024年,广东省新型储能装机规模达3.5GW,同比增长114%[8];2025年储能年度建设计划中,电网侧占比高达99%,凸显广东对电网调峰与系统安全的侧重侧。与此同时,得益于峰谷价差调整和分布式光伏发展提速,广东用户侧储能亦迎来快速增长。2024年全省备案用户侧储能项目备案数约800个,是2023年的9.5倍;2025年上半年工商业储能备案项目数占比达83%[9]。虽然当前用户侧储能规模相对较小,但在电价机制、产业链基础和政策推动的综合作用下,未来增速潜力巨大。
2.新型储能产业链发展各有侧重
浙江与广东在新型储能发展路径上形成了两种各有侧重的逻辑模式。浙江侧重“以应用场景为牵引、促进产业集聚”,依托强大的光伏产业基础以及活跃的民营经济,为工商业储能、光储融合、光储充一体化等系统集成与场景化落地提供了天然土壤,涌现出以南都电源为代表的一批擅长系统集成与能源服务的龙头企业,通过多主体协作推动虚拟电厂、智能微网等创新场景落地,形成了以“应用牵引产业”的发展路径。该模式的核心优势在于市场响应灵活、应用生态完善,但其挑战在于产业链上游环节相对薄弱—浙江在电池材料、电芯制造等核心制造领域基础不足,产业链闭环尚未形成,发展仍一定程度上依赖于下游场景的持续规模化,以此“反哺”和“吸引”上游优质制造环节的落地与补强。
相较而言,广东展现出“以制造为核心、向外延伸市场”的发展逻辑。凭借深厚的电子信息与新能源汽车制造业基础,广东已构建起覆盖电池材料、电芯制造、变流器、系统集成及回收利用的完整储能产业链,储能电池出货量全国领先,储能变流器更占全国约四成市场份额[10]。
制造端的高度集中与技术领先,使广东在成本控制、交付能力以及国际市场拓展上具有明显优势。但这一“制造驱动型”模式也带来产能消化压力。为此,广东一方面通过推动省内电网侧大规模储能项目(如海上风电配套储能)、工商业储能应用来创造内需,另一方面积极利用其制造优势,加快“新能源+储能”协同出海步伐,积极布局海外市场,形成“由制造端向应用端延伸”的典型扩张路径。
(二)政策及市场环境
浙粤两省立足自身需求与发展目标,形成了差异化且行之有效的政策体系,并通过优化市场环境及配套机制完善,为储能产业规模化发展提供了坚实保障。
浙江以地方治理创新与市场信号激活为核心,通过审批权下放、地方标准制定、拉大峰谷价差以及财政补贴等多维组合,形成政策叠加效应,快速激活本地需求、破除市场壁垒。一方面,地方层级的审批下放提升了项目落地效率;另一方面,通过拉大峰谷电价差与明确补贴标准,增强了工商业用户侧储能的投资吸引力,成功激发社会资本的参与热情。由此,浙江在用户侧储能等领域率先形成市场规模,建立起较为成熟的商业生态。
广东则以顶层规划与产业战略定位为主导,政策设计更具系统性和前瞻性。其核心在于通过明确“新型储能产业创新高地”的战略定位,将储能纳入省级能源战略体系,围绕海上风电、工商业储能等关键领域进行系统布局。在市场机制方面,广东凭借较大峰谷价差,为用户侧储能的经济性创造有利条件。然而,从量级上看,广东用户侧装机尚处于起步阶段,仍需通过有针对性的市场与财政工具加速本地消纳,促进制造端与应用端的良性联动。
二、浙江“三位一体”协同发展的经验解析
浙粤两省虽同处新型储能产业发展的前沿阵地,但在路径选择与阶段成效上呈现出显著差异。浙江通过“政策精准引导-场景创新驱动-产业集群发展”三者紧密联动的“三位一体”协同机制,逐步构建起从政策供给、市场需求到产业创新的全链条支撑体系,形成了可持续、可复制的产业发展模式。
(一)政策精准引导:构建市场规则的“指挥棒”
浙江政策的独特性和先进性在于,其并非仅通过经济激励“引导”市场,而是通过制度创新“构建”市场、标准规范“守护”安全,形成了一套前瞻性强、系统完备且自我迭代的规则体系,实现从“给方向”到“造环境”的转变。
在价格与市场机制方面,浙江着重构建“省级统筹+地方施策联动、补贴激励+市场信号共振”的组合体系。省级层面通过夏冬季尖峰电价上浮98%、深谷电价下浮80%,释放强烈的价格信号;同时鼓励地方出台差异化、可叠加的补贴政策。如杭州萧山给予300元/kW的一次性容量补贴,温州市对顶峰放电给予1元/kWh的补贴,永康市按照一年实际放电量最高给予0.8元/kWh的补贴[12]。这种组合机制显著提升了用户侧储能的全生命周期经济性,带动需求快速增长。在辅助服务市场中,浙江明确调频里程报价最高限价为15元/MW,为储能电站参与电网侧调频提供稳定收益预期,体现出其在构建市场化运营机制上的前瞻布局。
在管理创新方面,浙江明确对5MW及以上用户侧储能项目不再实施省级年度计划管理,改由设区市依据《浙江省新型储能项目管理办法(试行)》自主编制建设计划,实现了从“审批管理”向“目标引导”的制度转型,提升项目落地效率。
在顶层设计与安全规范方面,浙江出台《浙江省“十四五”新型储能发展规划》、《浙江省用户侧电化学储能技术导则》及地方消防技术导则等文件,形成“政策引领—技术规范—安全监管”一体化的制度框架,不仅确保了产业发展的可控性与安全性,也为后续其他省份提供了可复制的制度经验。
(二)场景创新驱动:市场成为“多元试验场”
在政策引领下,浙江新型储能应用端呈现规模持续扩张、模式不断创新、主体日益多元的发展态势。
在规模扩张方面,用户侧储能凭借显著的经济性引领全国,电网侧共享储能通过容量租赁和辅助服务市场实现模式突破,电源侧储能则在新能源配套和系统调节等领域快速拓展,多类储能项目运行效益良好。多层级场景的协同发展,不仅为产业链提供了稳定市场预期,也为技术创新和模式探索提供了丰富载体。
在模式创新方面,浙江在虚拟电厂、光储充一体化等新模式取得突破。作为全国首个制定虚拟电厂全流程管理规范的省份,浙江印发了《浙江省虚拟电厂运营管理实施细则(试行)》,实现了从试点探索向制度化运行的跨越。截至2024年底,全省虚拟电厂接入资源规模达2.8GW,累计交易次数削峰46天、填谷23天,累计交易电量1355万度[13],为构建多元互动的电力市场积累了宝贵的实践经验。
在主体协同方面,浙江形成了政府引导、电网支撑、企业创新、用户参与等多元共建机制。地方政府通过出台针对性支持政策,电网企业提供并网和调度支持,设备商和能源服务商开发适配产品与解决方案,用户则通过实际应用反馈需求、验证效果。这种多方共建的机制不仅有效降低了技术与市场不确定性,也显著缩短了创新成果的转化周期,推动浙江成为全国储能场景创新高地。
(三)产业生态升级:集群发展构建“共生系统”
浙江新型储能产业的生态优势,不仅源于市场应用的扩张,更得益于其构建了一套以需求为牵引、以集群为载体、以创新为动力的产业共生生态系统。
在产业集群方面,浙江强化顶层设计与区域协同,系统布局储能产业发展。《能源电子产业发展行动方案(2023-2025年)》明确提出,到2025年全省储能产业营收突破1000亿元、储能电池产能达到100GWh,并新建约2个新型储能电池产业集群核心区,构建“链主+伙伴+专精特新企业”协同发展机制。在此指引下,各地形成差异化分工格局:杭州以南都电源、正泰新能源等链主企业为核心,集聚储能中下游规上企业40余家[14];温州形成涵盖全产业链的布局,瑞浦兰钧户储电池出货量位居全球第一;湖州着力打造南太湖储能产业集聚带,重点布局电池辅助材料、梯级利用及回收等回收环节,形成“一带、双星、多点支撑”的产业布局。
在技术多元创新层面,浙江以场景需求为导向、龙头企业为牵引,推动储能技术实现从“单一跟随”到“多元领跑”的转变。除锂电池外,钠离子与液流电池等新型技术路线同步推进:南都电源自主研发314Ah储能半固态电池已签署2.8GWh的独立储能项目订单[15];容百科技研发出高低温性能稳定的钠离子电池正极材料,并配套建设6000吨聚阴离子正极材料生产线[16]。
总体而言,浙江通过构建“政策—场景—产业”三位一体的闭环赋能机制,在政策端以制度创新破除堵点、为场景创新清障铺路;在场景端以市场化应用验证真实需求、反向驱动产业链协同升级;在产业端则依托集群化发展降低全链条成本、强化创新驱动。由此实现了从政策驱动的“输血式”支持,向市场主导的“造血型”成长转变,为产业长期可持续发展注入强劲动能。
三、浙江经验的局限性与广东面临的差异化挑战
广东与浙江同处全国新型储能发展的第一梯队,在破解产业化初期的市场激活、商业模式创新与政策体系构建等关键命题上,面临着诸多相似挑战与共性需求,为广东借鉴浙江的先行经验提供了现实基础。然而,两省在资源禀赋、产业结构和战略重心上存在差异,决定了广东无法简单套用浙江模式,而应在吸收其“政策—场景—产业”联动思维的基础上,探索契合自身发展阶段的差异化路径。
(一)浙江经验的局限性
一是资源禀赋与政策重心存在差异。浙江早期新能源以分布式光伏为主,电源侧储能需求相对有限,目前正转向海上风电开发,已组建省海风公司统筹开发全省28GW的深远海风电项目。这一重大转变预示着未来电源侧储能需求存在显著的增长空间,尤其是长时储能技术的规模化应用空间亟待释放。大规模抽水蓄能电站(全省已建、在建规模达28.38GW,居全国第一)将在未来的调峰中承担主体功能,对电化学储能形成阶段性替代。这种以阶段性需求的政策迭代表明,具有鲜明的时序特征,无法直接复制为广东的长期发展路径。
二是产业驱动逻辑存在差异。浙江以“场景应用带动产业链升级”为核心,而广东的核心优势在于“以制造能力牵引市场”,拥有宁德时代、比亚迪、华为数字能源等龙头企业,覆盖电池材料、装备集成与数字能源管理等关键环节。广东的发展战略更具全球导向,其战略不仅在于激发本地需求以消化优质产能,更着眼于实现技术输出与全球市场布局。
(二)浙粤面临的共性挑战
尽管两省发展模式不同,但在新型储能商业化初期仍存在共性障碍,集中体现在政策衔接、市场机制两个维度,这些系统性障碍一定程度上制约了新型储能大规模商业化应用。
一是产业内卷加剧,创新动力不足。全国储能产业普遍陷入“技术路径趋同、低端产能过剩”的困境。多数企业聚焦锂电池技术,对钠离子、液流电池等多元技术投入不足,导致行业陷入“产能扩张-价格战-利润压缩”的循环。同时,低端产能过剩与高端供给不足并存,产业整体呈现“增量扩张快、价值提升慢”的特征,制约了产业高质量发展。
二是商业模式面临重构。随着国家“136号文”明确取消强制配储,储能的发展模式从政策驱动转向市场驱动。原有严重依赖配储租赁或补贴收益的项目面临商业模式重构压力,迫切需要创新盈利模式。
三是电力市场的机制仍不完善。尽管国家鼓励储能参与各类电力市场,并要求2025年底前基本实现电力现货市场全覆盖,但储能在市场中的身份界定、报价、结算规则等关键环节尚未完全明确。此外,储能虽被视为电力系统灵活性的重要提供者,但其市场价值尚未在价格机制中得到充分体现。各地在现货、辅助服务等市场环节的规则差异,也影响了独立储能的发展。
(三)广东面临的特有挑战
一是“强制造、弱应用”制约储能产业价值释放。广东虽是全球最大的储能电池和变流器制造基地之一,但制造端的产能扩张速度远超应用端的商业化进程,出现了“产能过剩—价格下行—盈利压缩”的恶性循环。另外,应用场景开发不足,使得制造端优势未能转化为系统集成和运营服务优势,制约了储能综合效益的充分发挥和产业升级。
二是区域发展不均衡影响市场一体化。珠三角地区集聚储能产业链与政策资源,而粤东西北则拥有丰富的可再生能源潜力,却受制于电网基础设施和产业配套不足,储能市场需求启动缓慢,难以与珠三角的制造能力形成有效对接。这种区域内供需错配、产业协同不足削弱了产业联动效应,也阻碍了通过规模化应用带动技术迭代和成本下降的良性循环。
四、广东新型储能产业的发展策略与建议
借鉴浙江“政府设计规则、市场释放需求、需求牵引产业”的协同逻辑,广东应进一步强化“制造引领+应用赋能”的双轮驱动策略,发挥其制造根基深、市场机制活、应用前景广的独特优势,通过构建市场化政策框架,打通多元化收益渠道,推动新型储能产业高质量发展。
(一)政策引导:构建长效支持框架
广东应在政策层面构建储能产业发展的长效支持体系。一是充分挖掘用户侧峰谷价差的价格激励潜力,通过优化峰谷电价机制、增设午间谷段、允许“两充两放”运行策略,并探索建立价差动态调整机制,提升用户侧储能项目投资回报率,激发市场自发性投资活力。二是为海上风电配套储能设计长效收益机制,探索“绿电溢价+辅助服务补偿+优先调度”的三重收益组合,确保投资主体获得稳定收益预期,推动深远海风电与储能协同发展。三是强化安全标准与全生命周期监管,对标国际标准,制定更严格的电化学储能电站设计、验收、运维及退役回收的地方标准和规范,建立省级储能项目在线监测平台,实现风险分级管控,筑牢产业规模化发展的安全底线。
(二)市场机制:打通收益多元化渠道
广东需以市场化改革为突破口,完善储能参与电力市场的机制设计。一是细化独立市场主体的准入条件、推动更多发用电主体参与市场,优化电能量、辅助服务联合出清机制,推动储能参与爬坡市场、快速频率响应等新型辅助服务市场,全面释放储能的系统调节价值。二是构建多元化的储能容量成本回收机制,对具备有效调节能力的储能电站给予容量补偿,增强项目融资能力;鼓励新能源场站通过购买储能容量服务,形成市场化交易机制。三是探索参与跨省跨区交易的市场化机制,推动储能资源参与南方区域电力市场交易,允许广东储能设施提供跨省调节服务,同时支持储能参与粤港澳大湾区绿色与绿证交易,释放环境与调节双重价值。
(三)区域协同:错位互补带动差异化发展
广东应立足区域差异,因地制宜推动储能产业在省内形成分工互补、协同联动的格局。珠三角地区应聚焦储能控制系统研发、系统集成与高端装备制造,强化龙头企业引领作用,攻关固态电池、钠离子电池等下一代储能技术,发展系统集成、能源管理、虚拟电厂等高附加值服务业态,建设珠江口东西两岸储能电池产业集聚区,打造全省储能产业创新策源地和综合服务高地。粤东、粤西地区可依托海上风电、光伏等新能源基地,布局电网侧共享储能集群、探索“风光储氢”一体化开发模式,打造区域性储能调度中心,增强电网调峰调频能力,提升可再生能源消纳水平。粤北地区则应重点发展长时储能与多技术路线示范,推进液流电池以及重力储能、压缩空气储能等储能项目建设,结合抽水蓄能建设跨季节调节与备份电源基地,推进电池回收利用产业集聚,构建与珠三角错位发展、互补联动的区域储能备份体系。
参考文献:
[1]沈澜,赵盼龙.以发展能源新质生产力解决结构性供需失衡研究[J].中国能源,2025,47(03):16-23.
[2]胡静漪,朱承,周琳子,等.创新破局,浙江光伏谋长红[N].浙江日报,2025-09-18(007).
[3]于丽芳.浙江、江苏、广东工商业储能发展经验及启示[J].中国工程咨询,2025,(02):60-63.DOI:CNKI:SUN:GCZX.0.2025-02-010.
[4]卡卡罗特.第一、第一,还是第一!浙江做对了什么?[EB/OL].储能盒子,2025-4-11.https://mp.weixin.qq.com/s/-UZt8ZRhEcWAzSDtp5hThg.
[5]输配电线路.今年浙江迎峰度夏“高考”如何答高分?[EB/OL].输配电线路,2025-7-3.https://mp.weixin.qq.com/s/M7rSn7Aa3j0G_42mN-PiXg.
[6]杨锐.用电负荷连破历史纪录,“模范生”浙江如何高温应“烤”?[EB/OL].预见能源,2025-7-24.https://mp.weixin.qq.com/s/6FK13v8YhDFwPKAj8MzxAg.
[7]广东省能源局.广东省推进能源高质量发展实施方案(2023-2025年)[EB/OL].2023-5-22.https://drc.gd.gov.cn/snyj/tzgg/content/mpost_4186275.html.
[8]黄燕华.申报热,建设冷:广东储能投资走向何方?[EB/OL].南方能源观察,2025-8-26.https://mp.weixin.qq.com/s/pfKseysjcvj3iLrzLzUKeg.
[9]中能汇电.广东用户侧储能项目备案激增,储能行业发展迅猛[EB/OL].中能汇电,2025-5-30.https://mp.weixin.qq.com/s/9aQP9LU4xvKeM3KkoFu-XQ.
[10]广东省发展改革委.广东省现代化产业体系发展报告(2023-2024)[EB/OL].2023-2.https://drc.gd.gov.cn/ywgg/content/post_4663113.html.
[11]广东省人民政府办公厅.关于印发广东省推动新型储能产业高质量发展指导意见的通知(粤府办〔2023〕4号)[EB/OL].2023-3-15.https://www.gd.gov.cn/zwgk/wjk/qbwj/yfb/content/post_4136417.html.
[12]零碳智储.浙江省储能补贴政策汇总 一键收藏[EB/OL].零碳智储,2025-5-13.https://mp.weixin.qq.com/s/jjTS429-y-kE2qxSwEHefg.
[13]素问.看不见的电厂,浙江批量打造[EB/OL].涌金楼,2025-8-4.https://mp.weixin.qq.com/s/4yA3xIPxwtgXVvYhuU4nhw.
[14]储能盒子.明确!浙江杭州重点聚焦在储能、光伏、风电、节能环保产业链![EB/OL].储能盒子,2024-11-10.https://mp.weixin.qq.com/s/1cZ_wYRldTavsRa_D2zS8Q.
[15]高工观察.半固态电池迎2.8GWh订单,需求、成本两大维度“拆解”[EB/OL].高工锂电,2025-8-12.https://mp.weixin.qq.com/s/qNZl8SXq_wGGDxN63we3lQ.
[16]中粉钠电.总投资6000万元!年产6000吨钠电聚阴离子正极项目开工[EB/OL].中粉钠电,2025-7-7.https://mp.weixin.qq.com/s/QrxCGqc3P469FUsxvTHoEQ.
[17]金租融租.不强制配储对电网侧独立储能有什么影响?[EB/OL].金租融租,2025-10-17.https://mp.weixin.qq.com/s/nJgPSIPPAWX0t2zZJkR_Ow.
(本文由21世纪经济报道能源策工作室、中国能源研究会双碳产业合作分会等联合约稿,作者供职于浙能技术研究院)
(作者:21世纪经济报道能源策工作室 编辑:朱益民)
南方财经全媒体集团及其客户端所刊载内容的知识产权均属其旗下媒体。未经书面授权,任何人不得以任何方式使用。详情或获取授权信息请点击此处。


