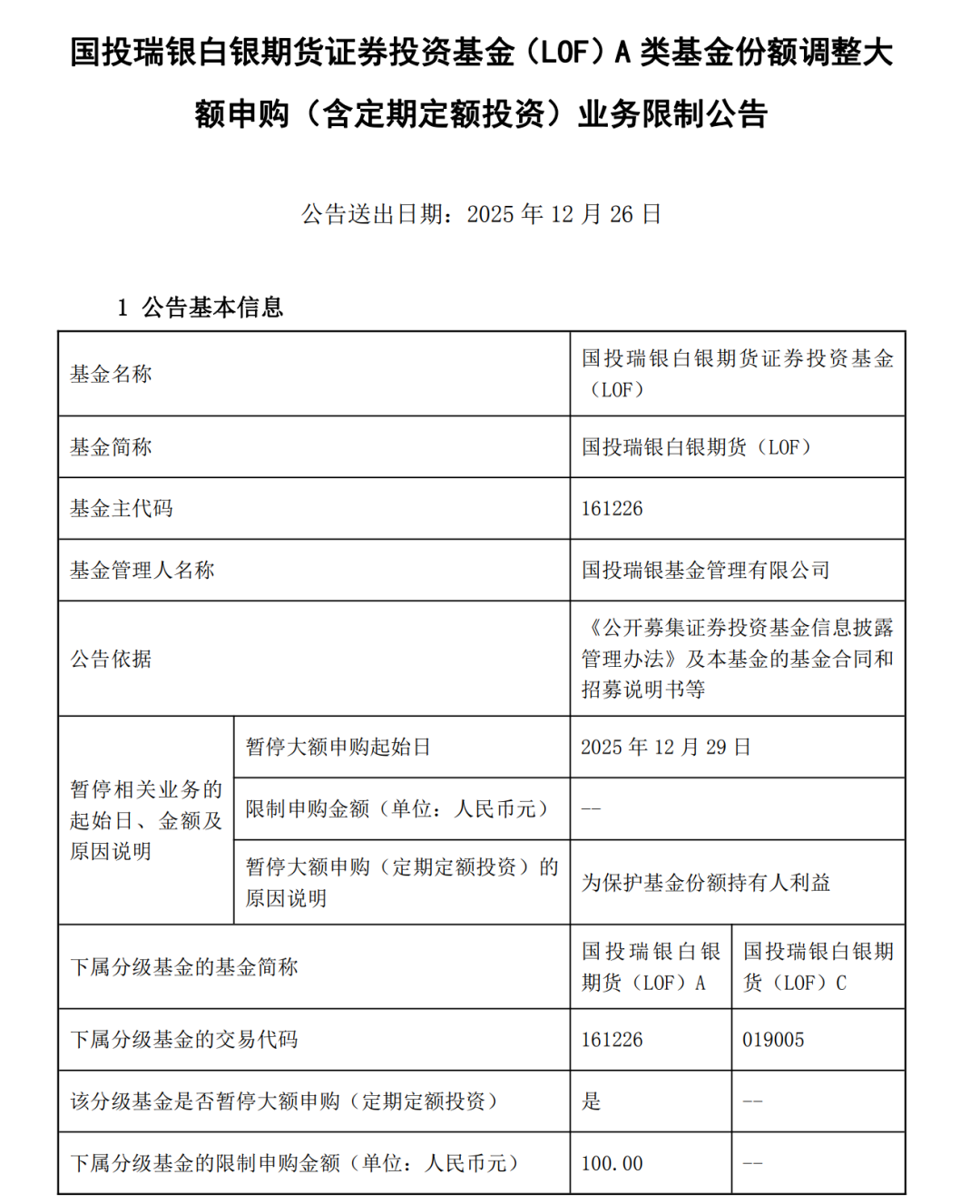
12月25日晚,国投瑞银白银LOF发布公告,自12月29日起,该基金A类份额单日申购、定投金额限额为100元,C类基金份额暂停申购(含定期定额投资)。此前,A类份额单日申购、定投金额限定为500元。
该基金同时公告,截至2025年12月25日,该基金二级市场的收盘价为2.804元,明显高于基金份额净值,投资者如果盲目投资于高溢价率的基金份额,可能面临较大损失。为保护投资者利益,本基金将于2025年12月26日开市起至当日10:30停牌,自2025年12月26日10:30复牌。
值得注意的是,该基金曾多次调整投资额度。10月15日,国投白银LOF基金公告称,A类份额及C类份额的定期定额投资金额上限分别为6000元和40000元;10月20日,国投白银LOF基金再次发布公告,继续收紧了限购金额,A类份额及C类份额的定期定额投资金额上限分别为100元和1000元;12月19日,国投白银LOF基金发布公告,将A类份额及C类份额的定期定额投资金额上限分别调整为500元和500元。
本周,国内唯一的公募白银期货基金“国投白银LOF(161226)”上演了一场惊心动魄的“过山车”行情。本周前三天连续三天涨停,相比净值1.9278元,“国投白银LOF”12月24日收盘价3.116元,溢价率一度高达61.63%!
但在基金公司和券商疯狂提示风险,交易所将监控异常交易等“降温”措施下,“国投白银LOF”炒作热终于退潮,今日(12月25日)开盘停牌,10点30分复牌后“国投白银LOF”一字跌停。以跌停价估算溢价率依然超过40%。
(声明:文章内容仅供参考,不构成投资建议。投资者据此操作,风险自担。)
出品丨21财经客户端 21世纪经济报道
(编辑:朱芷葵,江佩佩,见习记者张嘉钰)
评论



