上海首例公开土地收储落地临港 优化供给稳市场
调控精细化。
21世纪经济报道记者唐韶葵
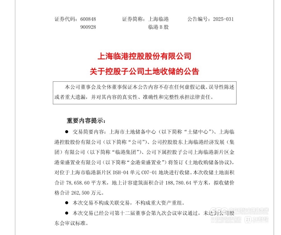
2025年12月27日,临港控股(600848.SH)公告披露,其子公司位于临港105片区的盛荣地块(C07-01)将实施收储。这是上海首例公开披露的住宅用地收储案例,标志着上海土地储备新机制进入实质性落地阶段,更成为当前楼市分化格局下,城市通过优化供给端调控稳市场的关键举措。
公告显示,该住宅地块于2023年7月由浙江荣盛与临港集团联合以38.7378亿元竞得,当时设定的住宅房地联动价为3.4万元/平方米,此次收储不涉及同期竞得的B05-01商办地块。本次收储由上海市土地储备中心牵头,四方共同签署《土地收购储备协议》,拟收储价格合计26.25亿元,较约27.347亿元的地块成本折价4.01%,以市场化方式实现了土地资源的优化配置。
临港控股在公告中明确,此次收储旨在“进一步减轻市场去化压力”,是企业响应市场变化的策略调整。由此可见,此次收储因应临港楼市的去库存压力。从区位来看,C07-01地块周边聚集了星璟原、上实望海、雅戈尔、临港天宸等多个续销新房项目,且紧邻招商蛇口打造的招商璀璨湖畔,因区域竞品密集,配套尚在建设中,有媒体统计,该项目的目前整体去化率不足40%,去化周期预计超过18个月。
同策研究院数据显示,临港目前已取得预售证的显性库存约为5000多套,约有50万平方米。
业内人士指出,上海楼市正呈现“冰火两重天”的分化格局。一边是核心区房价持续坚挺,黄浦区新房均价已达15.6万元/平方米,徐汇滨江的安澜上海备案均价超17万元/平方米;另一边则是临港等远郊区域面临去库存难题。
2025年5月,临港新片区推出最高500万人才购房补贴等政策支持。此次收储通过“控增量、去库存、优供给”,直接减少105片区后续新房供应,从源头优化区域住房供给结构。业内人士分析认为,这标志着上海正在进一步优化供给。
公开信息显示,当前临港新城已成为上海头部房企重仓布局的重点板块,华润置地、招商蛇口、中海地产等头部央企项目多集中在101文旅片区、105金融片区等核心板块,但去化表现分化明显:华润置地临港润府依托16号线交通优势,去化率超60%;中海临港时代凭借高性价比,二期去化率超50%,而新兴片区的改善型项目普遍承压。值得注意的是,105片区配套正逐步完善,区域内I06-01地块配套小学已于12月26日结构封顶,预计2027年9月开学,将为区域居住价值提升注入动力。
同策研究院联席院长宋红卫分析认为,临港首例住宅用地收储具有标志性意义,说明政府从存量住房到未开发土地的全面收储工作的开始。这既是贯彻落实国家推行的收储闲置存量土地政策方针,也能够降低本区域房地产市场的库存压力。同时,此举能给房地产企业回笼现金流,缓解资金压力。
另据悉,此次收储是上海“前端收储土地控增量、后端收购房屋去存量”组合调控策略的重要实践。结合此前推出的“标地营造”土地储备改革机制,上海正通过精准施策平衡区域供需,既缓解远郊库存压力,又保障核心区资源稀缺性。业内人士分析,这一模式的标杆意义值得关注,未来不排除在其他库存高企的远郊区域进行推广。
(作者:唐韶葵 编辑:张伟贤)
南方财经全媒体集团及其客户端所刊载内容的知识产权均属其旗下媒体。未经书面授权,任何人不得以任何方式使用。详情或获取授权信息请点击此处。

