21世纪经济报道记者 吴佳楠 深圳报道
萧启阳出生于中国香港,24岁就拿到了斯坦福大学的博士,人工智能之父Marvin Minsky还为他的著作撰写序言。
直到2019年,萧启阳准备创业,攻克DPU芯片。
他认为,在云业务中,CPU做不好、GPU做不了的基础设施业务都可以统统交给DPU来做。DPU可以说是整个云数据中心的灵魂。
去年末以来,以海光、龙芯为代表的CPU公司,以寒武纪、摩尔、沐曦、壁仞等为代表的GPU或AI算力芯片公司,都纷纷在二级市场迎来收获季。
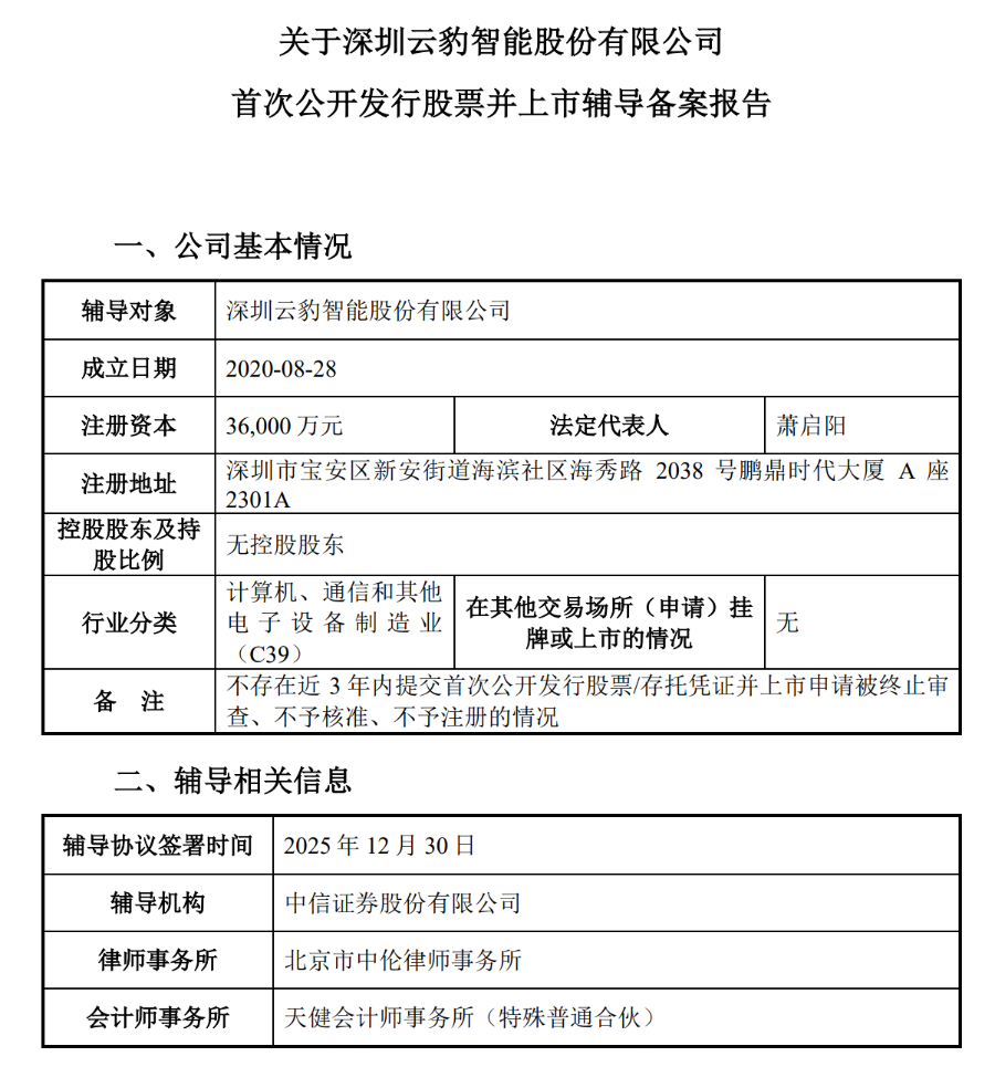
萧启阳所成立位于深圳的DPU公司——云豹智能。也进入资本市场视界。云豹智能上市辅导备案获深圳证监局受理,辅导机构为中信证券,冲刺“国产DPU第一股”正在路上。
这是国产DPU赛道中第一只行业独角兽,最后一轮融资后估值140亿元。
公司成立的同一年,英伟达创始人黄仁勋也公开称“DPU为数据中心第三颗主力芯片”,DPU就此以惊人速度发展,成为整个行业的关注重点。
随着人工智能和超大规模智算中心建设加速,DPU的重要性愈显重要。目前,在DPU赛道上已有英伟达、英特尔、博通、Marvell等一众芯片大厂布局。
面对国际科技巨头占据全球DPU市场主导地位的竞争格局,国产厂商的自主创新迎来广阔空间,以云豹智能为代表的公司正走出打造“最高性价比”国产DPU的另一条路。
腾讯押注,成最大股东
云豹智能创始人萧启阳出生于中国香港,早期曾到美国求学,24岁时拿到了美国斯坦福大学电子工程博士学位。
求学期间,他的博士论文破解了当时在人工智能领域上30多年来未能解决的理论问题,人工智能之父Marvin Minsky还为其著作撰写序言。
毕业后,萧启阳先在加州大学尔湾分校任教、后在麻省理工学院任endowed chair副教授,创立了自动识别研究中心,早期研究AI神经网络,后期从事高性能处理器与网络芯片相关研究。
2002年,萧启阳离开高校,在硅谷共同创办RMI公司。据悉,在RMI期间,萧启阳和团队从0开始研发出当时世界通讯领域里最高性能的多核处理器,其芯片被国内和国外几家通讯网络设备商大规模应用在路由器、无线基站、控制器、核心网、安全设备和智能网卡上。
2009年,RMI公司与Net Logic公司合并,两年后,博通公司以37亿美元并购NetLogic。
五年后,萧启阳离开博通,国内头部云服务商准备打造智能网卡,招聘了萧启阳团队的7名核心成员。
在芯片形态上,DPU由智能网卡所演变而来,其中的单芯片SoC技术方案成本凭借其高性能、低功耗和通用编程的优势,被认为是未来DPU的主流,但其技术门槛也要高数倍。
2019年,随着云计算、数据中心、人工智能的快速发展,以及国际科技环境的变化,早已财务自由并且对智能网卡有着深刻理解的萧启阳准备创业,攻克DPU芯片。
萧启阳曾说过,“在云业务中,CPU做不好、GPU做不了的基础设施业务都可以统统交给DPU来做。DPU可以说是整个云数据中心的灵魂”。
2020年8月,萧启阳成立了云豹智能,这是一家专注于云计算和数据中心数据处理器芯片(DPU)和解决方案的领先半导体公司。据其官网介绍,云豹智能核心团队来自博通、英特尔、ARM、阿里巴巴等,拥有极富经验的DPU芯片和软件研发团队。
就在云豹智能成立的同一年,DPU赛道就被巨头押注。
黄仁勋在2020年表示,DPU将成为未来计算的三大支柱之一,未来的数据中心标配是CPU+DPU+GPU,CPU用于通用计算、GPU用于加速计算、DPU则进行数据处理。与此同时,英伟达以69亿美元收购了全球智能网卡龙头公司 Mellanox,就此押注DPU赛道。
随着DPU赛道愈发被关注,互联网大厂、市场投资机构纷纷下场加注。云豹智能在成立后不久就获得了耀途资本、弘卓资本、五源资本、正心谷资本、中芯聚源、华业天成等机构加持的种子轮融资。
之后,云豹智能不断完成资本注资。截至去年11月底的D轮融资,云豹智能估值已超过140亿元,同创伟业、东方富海、基石资本、IDG资本、腾讯等均参与其中。
股权结构上,企查查信息显示,腾讯通过多次投资,合计持股比例为22.5351%,为公司最大股东,创始人萧启阳直接持股比例为7.551%。
(图/云豹智能部分股东持股比例,来源/企查查)
造“最高性价比”的国产DPU
云豹智能成为国内DPU芯片领域唯一独角兽企业,不断获得资本的加注,这背后离不开公司的技术落地与商业应用。
公开资料显示,在全球DPU技术的角逐中,云豹智能自主研发了国内首款高性能、通用可编程DPU SoC,目前达到业界顶尖水平。相比传统方案,云豹DPU芯片方案在性能上提升4倍,同时功耗降低50%以上,网络宽带达到400 Gbps,RDMA 200 Gbps,成本得到大幅下降。
该芯片采用创新的层级化可编程设计,集成支持P4语言的数据处理单元,自研RISC-V微处理器单元,以及高性能服务器CPU处理单元,将全面覆盖用户多元化,业务自定义的需求,显著提升数据中心的算力效率。
目前,云豹这款芯片已经实现量产,被腾讯、移动多家国内头部云服务商和运营商广泛使用,并应用于多个行业。
具体来看,云豹云霄DPU芯片为国内首颗达400Gbps的DPU芯片,应用在云计算和人工智能等场景,实现数据中心性能、能效与安全性的三重功能。此外,云豹风驰智能网卡芯片为国产领先的400Gbps智能网卡芯片,该芯片为支持GPU万卡互联的核心芯片,大幅提升集群的有效算力利用率,是支撑万亿参数模型训练的关键基础设施芯片。
萧启阳表示,云豹智能的目标不只是追求单一的“最高性能”,而是打造“最高性价比”的国产DPU。一方面满足产品快速商业落地的目标,占领最大的市场份额;另一方面,用最核心的芯片架构,支持高性能、高吞吐量的虚拟化与不同云场景和AI的应用,从而提高运营效率、降低硬件及运维成本。
在人工智能浪潮席卷全球的当下,DPU作为面向以数据为中心计算的新型处理器,与CPU、GPU共同构成现代计算的三大核心组件,主要应用于数据中心的安全加速、存储加速及网络虚拟化等领域,被当作数据中心的“智能交通与物流枢纽”。
如果将算力中心比作一座现代化城市,CPU则是城市的大脑,负责全局决策与多元化复杂逻辑;GPU是专业的肌肉群,专攻AI计算和图形渲染等任务;DPU则是城市的智能交通与物流枢纽,负责高效调度、分流、安检所有数据流,确保资源协同。
如今,世界几家科技巨头包括英伟达、英特尔等和包括阿里云、腾讯云、百度云、火山引擎等国内各大云服务商,几乎都用DPU在各自数据中心进行所有的算力资源弹性调度、动态按需分配等,以期提升云服务算力资源的效率,降低运营成本。
人工智能对数据中心算力需求激增,DPU作为加速数据处理的关键芯片,全球DPU市场迎来高速扩张期,而国际巨头英伟达、博通、英特尔等占据全球DPU市场主导地位,这样竞争激烈的市场格局,为国产厂商的自主创新创造了广阔空间。
据了解,云豹智能未来计划进行进一步拓展产业链,设立战略投资部门,参与投资部分产业链的上下游公司,进一步延伸公司的业务发展以及打造协同效应。
(作者:吴佳楠 编辑:孙超逸)
南方财经全媒体集团及其客户端所刊载内容的知识产权均属其旗下媒体。未经书面授权,任何人不得以任何方式使用。详情或获取授权信息请点击此处。



