21独家|粤民投与文盛达成和解 汇源果汁回A有望?
21世纪经济报道记者 杨坪
“国民果汁”汇源回A之路或现曙光。
近日,21世纪经济报道记者从接近诉讼的知情人士处获悉,粤民投的关联企业以侵权责任纠纷为由,诉文盛资产12个关联主体一案,于近期达成和解。
目前,粤民投一方已向深圳市福田区法院申请撤诉,同时解除了对上海邕睿企业管理合伙企业(有限合伙)(以下简称“上海邕睿”)持有的诸暨市文盛汇自有资金投资有限公司(以下简称“诸暨文盛汇”)52.47%股权的冻结。
公开资料显示,诸暨文盛汇是文盛资产为重整北京汇源食品饮料有限公司(以下简称“北京汇源”,“汇源果汁”品牌拥有者)专门设立的持股平台,持有北京汇源60%的股权。
此前,国中水务(600187.SH)计划收购诸暨文盛汇不低于51%的股权,以实现对北京汇源的并表,“国民果汁”汇源也将凭借此举曲线上市。但不久后,由于粤民投方与文盛资产方的诉讼纠纷,诸暨文盛汇股份被冻结,直接导致国中水务间接收购北京汇源控制权的交易终止。
眼下,随着纠纷解除,汇源或有望继续踏上回A之路。
粤民投与文盛达成和解
2021年,汇源果汁在港交所退市后,便踏上重整之路。次年,在不良资产处置领域已小有名气的文盛资产,拿下北京汇源的重整投资人身份。根据其披露的证券化方案,文盛资产计划在3年至5年内将北京汇源推上A股。
其中,上市公司国中水务是北京汇源资本化的重要一环。近年来,国中水务基本面欠佳,2018年至2022年,公司扣非净利润连续五年处于亏损状态,亟需寻找新的增长点,以改善和提高上市公司可持续盈利能力。
重整之初,国中水务斥资9.3亿元接连受让了诸暨文盛汇36.486%股份,由此间接持有北京汇源21.89%股份,成为其第二大股东。
2024年7月,国中水务公告,计划通过收购上海邕睿持有的诸暨文盛汇股权,获得其不低于51%的股权,从而成为诸暨文盛汇及北京汇源的控股股东,实现对后者的并表。
然而,不久后,文盛资产流动性出现问题,与粤民投旗下多个主体产生债务纠纷,为这场资本运作埋下了隐患。
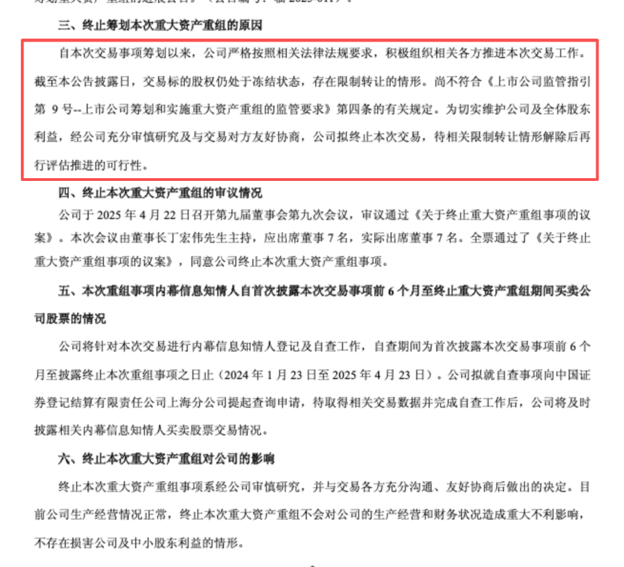
2025年4月,国中水务披露,由于交易标的(诸暨文盛汇)股权仍处于冻结状态,存在限制转让的情形,尚不符合《上市公司监管指引第 9 号--上市公司筹划和实施重大资产重组的监管要求》第四条的有关规定。经公司充分审慎研究及与交易对方友好协商,公司拟终止收购行为,待相关限制转让情形解除后再行评估推进的可行性。
随后,国中水务股价持续下跌,在 A 股市场行情大幅回暖的2025年,公司累计下跌了25.89%,截至2026年1月19日收盘,国中水务总市值约41亿元。
在终止收购七个月后,事情似乎迎来转机。据记者了解,文盛资产以所持有的诸暨文盛汇相关股权,用于抵偿对粤民投一方的债务。
天眼查数据也显示,2025年12月29日,诸暨文盛汇股权发生了变动,其中上海邕睿所持有的诸暨文盛汇股权比例从52.47%降至如今的38.75%,下降了13.72个百分点。
同时,诸暨文盛汇新增了三名股东,分别是粤民投另类投资(珠海横琴)有限公司、粤民投慧桥捌号(深圳)投资合伙企业(有限合伙)、粤民投慧桥叁号(深圳)投资合伙企业(有限合伙)和,三者的持股比例分别为7.78%、4.44%、1.5%,合计持股比例正好是上海邕睿下降的13.72%。
“粤民投应该是目前首家与文盛资产达成和解,并且获得债务抵偿的机构,说明他们在当时对文盛旗下的核心资产提起诉讼保全是非常明智的做法。”华南一名资深的私募机构合伙人受访表示。
“国民果汁”回A有望?
那么,粤民投与文盛资产和解,是否就意味着国中水务收购北京汇源一案可以继续推进?
对于这一问题,1月19日,国中水务证券部人士对以投资者身份致电的记者坦言,其中还存在一些变数,“他们(文盛)和粤民投之前的矛盾虽然解决了,但是和汇源之间的矛盾还没有解决,后者的矛盾更加直接,公司现在还无法判断后续的情况。”
2025年年底,国中水务披露了一则《关于参股公司涉及诉讼的公告》,指出诸暨文盛汇持有的北京汇源的60%股权被北京市第三中级人民法院冻结。
原因在2022年北京汇源重整计划获批时,文盛资产作为重整投资方承诺三年内分五期增资16亿元,以此获取北京汇源70%股权,且90%以上的资金用于生产经营升级。然而,河北汇源食品饮料有限公司(北京汇源重整前的原控股股东,简称“河北汇源”)在完成工商变更登记,让渡了北京汇源100%股权后,诸暨文盛汇却仅支付了认购款中的7.5亿元,剩余8.5亿元至今未支付。
于是,河北汇源向法院提起诉讼,要求诸暨文盛汇支付欠缴的注册资金,违约赔偿金,并请求对诸暨文盛汇名下价值10.13亿元的财产采取保全措施。北京市第三中级人民法院作出准予保全的裁定并冻结了被申请人诸暨文盛汇持有的北京汇源的60%股权(对应注册资本为6.40 亿元)。
今年1月8日,名为“汇源集团”的官方微信号发布了一份措辞激烈的《关于重新接管汇源品牌的严正声明》,痛陈文盛资产违背商业诚信,更明确提出了三项核心诉求与制裁措施,正式宣告收回北京汇源的控制权。
“汇源集团”表示,汇源旗下品牌, 始终由汇源集团健康、安全、高效、稳定的全产业链供应体系提供原料。非经汇源集团提供原料生产的果汁产品,不得冠以“汇源”的名义销售。同时,为应对文盛资产对《重整投资协议》的根本违约行为, 汇源集团现依法宣布全面接管北京汇源。汇源果汁的相应订货, 亦由汇源集团全面接管。待文盛资产全面履行《重整投资协议》并经北京市第一中级人民法院确认后, 汇源集团将把管理权交还届时新任的北京汇源管理层。
“问题发生的时候,公司(国中水务)就一直督促文盛资产解决问题,(但文盛方目前还没有解决)最终走上了司法程序,因为双方都有自己的说辞和立场,我们没办法做出判断,现在只能等司法判决结果。”前述国中水务证券部人士进一步表示。
据记者了解,目前文盛资产正在积极筹措资金,以解除相关纠纷。而粤民投的入局,或有望打破这一僵局。
“不管怎么样,粤民投与文盛资产在目前情况下达成和解肯定是一件好事,并且目前粤民投也已经进入了诸暨文盛汇的股东行列,作为国内头部的投资机构,粤民投企业有资源,并且也将有意愿,帮助汇源这一国民品牌实现更长远、健康的发展。”前述私募机构合伙人对本报记者说道。
(作者:杨坪 编辑:巫燕玲)
南方财经全媒体集团及其客户端所刊载内容的知识产权均属其旗下媒体。未经书面授权,任何人不得以任何方式使用。详情或获取授权信息请点击此处。


