南方财经全媒体集团投资快报记者 黄敏

为什么还在继续亏损?到底何时能扭亏为盈?1月22日,公司方面回应投资快报记者表示,过去一年,北汽蓝谷出现的阶段性亏损,本质上是公司在新能源行业关键窗口期所做的战略性、前瞻性投入的直观体现。去年三季度公司毛利率已实现转正,达1.8%,目前北汽蓝谷已进入“规模扩张与经营质量跃升”双向驱动的新阶段,实现全面盈利将是一个水到渠成的过程。公司对未来实现可持续的规模与利润双增长充满信心。
去年销量近21万辆大涨84.06%,却不见利润
公司回应:阶段性亏损,长期主义的主动选择
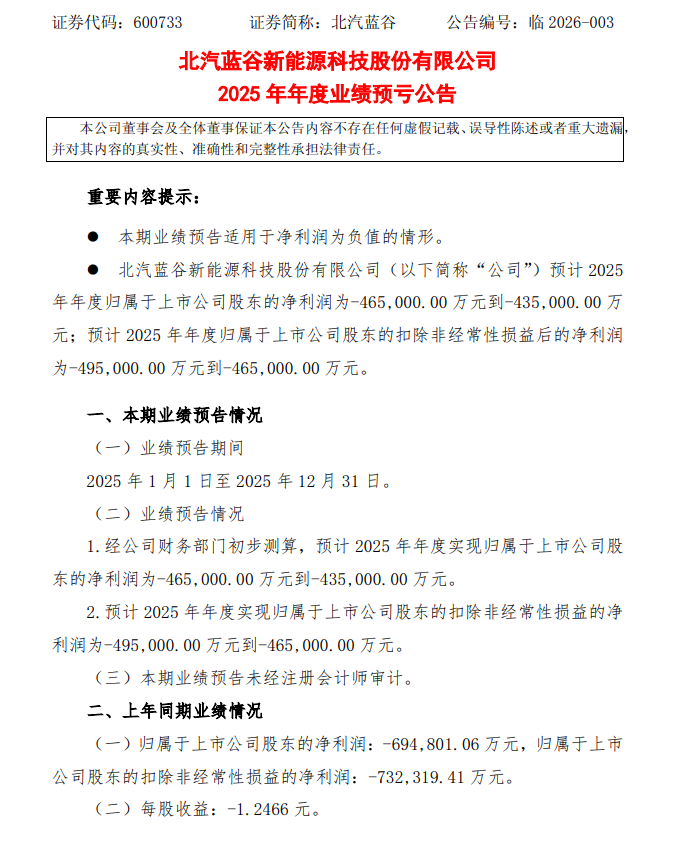
1月19日晚间,北汽蓝谷发布《2025年年度业绩预亏公告》。公告显示,经公司财务部门初步测算,北汽蓝谷2025年归母净利润预计亏损43.5亿元至46.5亿元,同期扣非归母净利润预计亏损46.5亿元至49.5亿元。2020年至2024年,北汽蓝谷年亏损均在50亿元以上,5年间累计亏损超295亿元。再加上2025年的预计亏损,北汽蓝谷在近6年累计亏损超338亿元。
与此同时,上述公告显示,2025年北汽蓝谷公司销量近21万辆,同比增长84.06%。此前公司发布2025年12月产销快报显示,12月汽车销量3.52万辆,同比增长114.56%。可是,去年公司还是出现超40亿元预亏损,其主要原因是什么?
1月22日,北汽蓝谷有关方面回应投资快报记者的采访提问时表示,“过去一年,北汽蓝谷出现的阶段性亏损,本质上是我们在新能源行业关键窗口期所做的战略性、前瞻性投入的直观体现。公司正坚定推进‘三年跃升’战略,将资源高度聚焦于产品研发迭代、品牌高端化建设与销售渠道拓展,这些为构筑长期竞争力所必需的核心投入,短期内对业绩构成了压力。这并非被动承压,而是我们坚持长期主义发展道路的主动选择。”
此外,北汽蓝谷在公告中称,随着新产品矩阵按规划投放市场及降本增效措施进一步落实,公司盈利能力有望进一步改善。
什么时候才可以实现扭亏为盈?
值得注意的是,北汽蓝谷去年的增长主力是一款A0级纯电小车极狐T1,这款车上市四个月累计销量超5.6万辆。但纯电小车对公司的利润贡献十分有限。北汽蓝谷的高端车型依赖和华为共同打造的享界品牌,享界S9自去年9月发布后处于销量爬坡阶段,是否具有持续性仍待观察。北汽蓝谷的汽车销售达到何种规模,才可以实现扭亏为盈?
对此,公司方面直面回应记者表示,北汽蓝谷实现扭亏为盈并非单一取决于销售规模,而是一个由规模扩张、结构优化和经营质量提升共同驱动的系统性结果。公司正坚定执行“规模与效益并重”的策略,这一策略已开始取得积极成效。
公司方面认为,从当前进展来看,盈利拐点的关键驱动因素已清晰显现:一是产品结构上行,以享界为代表的高端车型销量占比持续提升,有效带动了整体品牌溢价与毛利水平;二是规模效应释放,随着极狐等主力车型销量攀升,供应链成本、制造效率和渠道摊销均得到显著优化。我们坚持价值经营,不以牺牲利润换取短期销量,而是通过技术创新与运营效率提升,在保障企业健康可持续发展的同时,为用户提供极致产品。财务数据已印证这一趋势。2025年第三季度,公司营收为58.7亿元,毛利率已实现转正,达1.8%。同时营收连续三个季度保持增长,利润呈现持续改善态势。这标志着北汽蓝谷已进入“规模扩张与经营质量跃升”双向驱动的新阶段。
公司方面还向投资快报记者表示,实现全面盈利将是一个水到渠成的过程。随着销量稳步增长、产品结构持续高端化以及降本增效措施进一步深化,规模与效益的良性循环正在形成。公司对未来实现可持续的规模与利润双增长充满信心。
值得注意的是,当前新能源汽车的价格战已进入深水区。北汽蓝谷明确将2026年定位为盈利攻坚年,在规模效应释放方面,公司设定了双品牌总销45万辆+、营收破660亿元的目标。为达成这些目标,新产品矩阵(如享界旅行版、极狐新车型)的投放时间表和核心竞争力是什么?针对行业价格战、供应链波动等潜在风险,有哪些应对预案?截至发稿,公司方面暂未进一步回应记者。
上海证券在最新研报中给予北汽蓝谷“增持”评级,并预计公司2025和2026年归母净利润为-45.03亿元和-15.18亿元,并于2027年实现盈利至13.06 亿元。
此外,1月13日,北汽蓝谷公告称,公司和控股股东北京汽车集团有限公司的部分董事、高级管理人员及骨干团队计划自2026年1月14日起6个月内,通过上海证券交易所系统以集中竞价方式增持公司股份,合计拟增持金额不低于1450万元,不超过1640万元。增持主体基于对公司长期投资价值的认可和对“三年跃升”及“十五五”发展战略的信心,同时为增强投资者信心,保护投资者利益。
(作者:黄敏 编辑:池伟嘉)


