深圳机器人产业2025年加速商业化落地,八企突围:智平方估值破百亿,众擎、逐际等融资超10亿元;Walker S2实现工业自主换电,普渡出货超12万台。2025年产业增加值增31.4%,目标2027年...
21世纪经济报道记者 吴佳楠 深圳报道
近日,一则令人唏嘘的消息传来,成立于2022年的美国人形机器人企业Cartwheel Robotics,因融资失败而宣告创业终止。
公司创始人Scott LaValley曾任职于波士顿动力和迪士尼,其打造通用家庭伴侣的梦想在现实的资本寒冬中折戟。
正当大洋彼岸的机器人创业步履维艰时,地球另一端的中国深圳,却呈现出一派截然不同的火热景象。
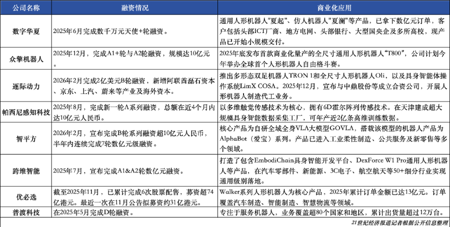
一年前,以数字华夏、众擎机器人、逐际动力、帕西尼、智平方、跨维智能、优必选、普渡科技这八家机器人企业为代表的深圳机器人明星阵容被推向台前。
一年后,站在2026年初回望,这八家公司的命运轨迹已发生深刻分野:有的乘着资本东风完成了融资跨越与估值膨胀,有的在技术迭代的赛道上完成从实验室到商业化的闭环,有的则将产品深入到工业制造到民生服务等多元场景。
当订单落地取代融资竞赛成为新的战场,深圳机器人产业凭借其已构建的从技术、产能到场景的完整闭环,在坚实的商业基础、充足的资本储备和可落地的应用场景支撑下,逐步穿越行业发展“死亡谷”。
这八家公司在机器人技术的集体演进,不仅是企业个体的成长故事,更是观察深圳机器人产业从技术热潮迈向应用落地和生态驱动的最佳切片。
今年的深圳政府工作报告指出,加快建设全球人工智能先锋城市,人工智能产业集群增加值增长10%以上。在全球科技竞争的新赛道上,深圳展现抢占产业制高点的决心可见一斑。
八企分野众生相
过去一年,具身智能在资本市场的表现堪称火热,融资规模与估值水平呈现指数级飙升。
开源证券数据显示,截至2025年10月,具身智能领域融资总金额已超500亿元,较2024年全年增长超400%,融资事件超200起,资本投入力度呈高速增长。
在这股浪潮中,深圳的八家机器人公司成为资本追逐的焦点,这也是一年来的最直观表现。
智平方在过去一年内已累计完成12轮融资,公司估值突破百亿元,成为深圳首个估值超百亿的具身智能企业。逐际动力在今年2月完成2亿美元B轮融资,新增阿联酋磊石资本、京东、上汽、蔚来等产业及海外资本。
众擎机器人在已完成Pre-A++与A1轮累计10亿元融资基础上,去年12月同步完成A1+轮与A2轮融资,规模达10亿元,今年1月完成股份制改造。帕西尼在去年8月,完成新一轮A系列融资,总额达10亿元人民币,由京东战略领投,多家机构跟投。
作为“人形机器人第一股”的优必选自上市后则保持高频募资态势,截至2025年11月,已累计完成6次股票配售,募资超74亿港元。最近一次在11月公告拟募资约31亿港元,其中75%将专项用于产业链并购整合。
当行业从炫技走向实用,这些动辄数亿的融资,正是资本市场对深圳机器人企业商业化潜力的高度认可。
各家企业都在用技术升级和产品迭代回答命题:如何让机器人真正走进产业端和实现批量化稳定交付,在千变万化的真实物理世界里自主、可靠地工作。
智平方在去年6月推出快慢系统深度融合的最强开源模型GOVLA 0.5。围绕GOVLA,智平方打造AlphaBot系列机器人,最新款AlphaBot 2机器人核心部件无故障运行时间超过5万小时。
众擎机器人在2025年底发布全尺寸极致高效能通用人形机器人T800,并全面启动规模化发售。今年2月,众擎宣布发起首届全球人形机器人自由格斗联赛,这是全球首个商业化的人形机器人拳击赛事,成为机器人技术验证的创新平台。
逐际动力在过去两个月连续发布多形态具身机器人TRON 2和具身智能体OS系统LimX COSA两项关键创新产品和技术。帕西尼则在天津建成占地12000平方米的具身智能超级数据工厂,预计年产近2亿条多模态具身智能训练数据。数字华夏在今年2月宣布将打造人形交互机器人应用加速中心。
跨维智能在今年初宣布同步开源自主研发的由EmbodiChain自动训练的VLA基座模型,并透露在2025年实现了亿级营收,主要来自于在泛智能制造和商业服务两大业务板块的持续扩张。
产品快速迭代最终服务于场景落地与拓展,这些机器人公司正面向多个应用场景将机器人推向真实的社会生产与生活场景。
在工业制造场景,优必选推出全新一代工业人形机器人Walker S2,针对工业连续作业需求,突破自主热插拔换电技术,无需人工干预或关机,全球首次实现自主换电。逐际动力在去年底与安徽睿思博机器人等企业拟共同出资设立合资公司,合作开展人形机器人制造代工业务。
在商业服务场景,数字华夏的“夏澜”机器人已服务政务大厅、银行网点等场景;智平方则在北京、深圳同步落地全球首个模块化具身智能服务空间“智魔方”,机器人日均工作超10小时,能制作数百杯咖啡与冰淇淋,未来三年,公司计划落地1000个“智魔方”。普渡科技的服务机器人已广泛应用于海内外的餐厅、医院等场景,累计出货量已超过12万台,产品覆盖80多个国家和地区,海外营收占比超过80%。
跨维智能围绕“具身大脑超级工作台”的思路,在汽车零部件、新能源、3C电子、航空航天、物流、家电、化工、医疗、教育等50多个细分行业实现通用级别落地,覆盖头部车厂、新能源电池厂商、新锐潮玩、果链厂商、化工巨头、航天集团等知名终端客户。
“机器人谷”先天禀赋
一年光阴飞逝,深圳机器人企业的快速进化,正是城市、资本与企业深度融合的叙事。
深圳机器人公司在一年内实现快速发展和备受资本青睐的背后,恰恰是这座城市发展具身智能机器人产业的先天优势禀赋,印证了在硬科技领域,一条从基础研究、技术研发到产业落地的高效路径已然走通。
在阳台山南部余脉和塘朗山之间的谷地中,诞生了深圳的“机器人谷”,这里的核心优势在于实现了地理相邻、要素互补的链式聚合与产学研用的生态闭环。
诸如南方科技大学、哈尔滨工业大学(深圳)等近十所知名高校和研究机构在此落子,更有着密度堪比硅谷的机器人公司矩阵,成为一条以人工智能和机器人为产业集群特色的科技走廊。
从触觉传感器、激光雷达,到伺服电子、动力模组,再到机械臂、灵巧手,机器人所需的每个核心部件,机器人整机企业都能在留仙大道找到自己上下游优质供应商,在家门口实现快速交付。
根据深圳市工信局数据,在机器人领域,“机器人谷”驻扎了优必选、越疆科技等机器人上市企业,也有肯綮科技、云鲸智能、普渡科技等细分领域龙头企业不断崛起,近10所高校汇聚,上百家支撑机器人产业链的经营主体持续集聚,深圳“机器人谷”正逐步成为全国乃至全球机器人技术创新的策源地、产业应用的示范区之一。
先天的资源条件之外,深圳也在通过资源导入为创新沃土施肥浇水。深圳构建了覆盖科技创新全生命周期的金融服务体系。2025年5月,深圳正式发行了深圳市人工智能和具身机器人产业基金,首期规模为20亿元,重点投向算法模型、AI+行业应用、机器人关键零部件、具身机器人本体等领域。
此外,深圳首创“三券”支持体系,5亿元“训力券”用于补贴AI模型训练算力成本,5000万元“语料券”支持企业采购高质量训练数据,1亿元“模型券”降低基础大模型研发与调用投入,这些实在的支持直击企业前期研发成本高、前期投入大的痛点。
数据显示,2025年前三季度,深圳机器人产业增加值达55.59亿元,同比增长31.4%,展现出强劲的发展动能。2025年,深圳工业机器人产品产量增长43.1%。
如今,深圳推动机器人产业发展的路径已越来越清晰。
根据《深圳市具身智能机器人技术创新与产业发展行动计划(2025-2027年)》,深圳提出,到2027年,深圳将实现具身智能机器人产业集群相关企业超过1200家,新增培育估值过百亿企业10家以上、营收超十亿企业20家以上,关联产业规模达到1000亿元以上。
在今年的深圳政府工作报告中,深圳提出,抢占人工智能产业科技制高点,加强全栈自主可控人工智能软硬件生态建设,集中力量攻坚算法理论、模型架构、智算芯片、基础软件、智能机器人等核心技术。
当机器人从实验室的聚光灯下,真正走进工厂制造、商业零售和家庭空间时,深圳所探索的,或许正是未来智能科技制高点的关键所在。
(作者:吴佳楠 编辑:孙超逸,张伟贤)
南方财经全媒体集团及其客户端所刊载内容的知识产权均属其旗下媒体。未经书面授权,任何人不得以任何方式使用。详情或获取授权信息请点击此处。

