国务院:同意在沈阳等6个城市暂时调整实施有关行政法规和经国务院批准的部门规章规定
2024-07-11 17:18
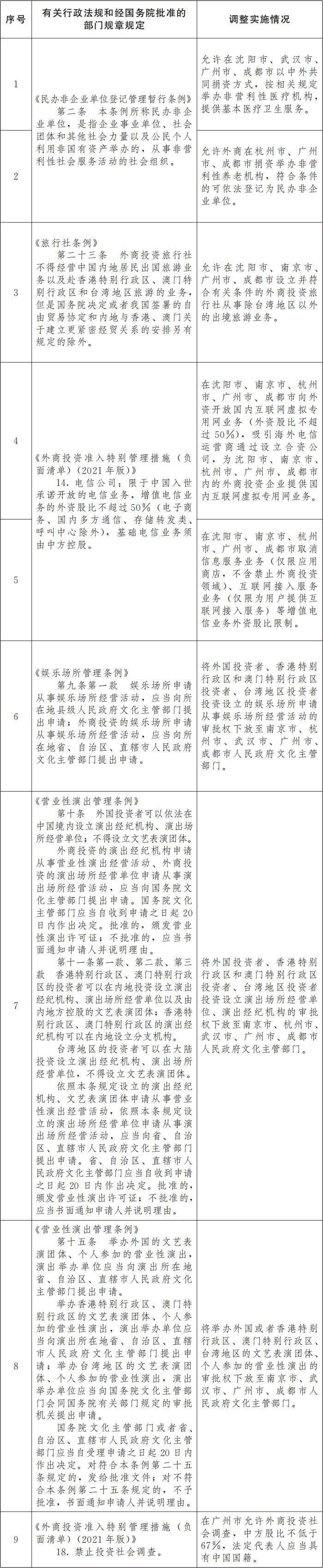
南方财经7月11日电,据中国政府网,国务院发布公告,自即日起,在沈阳市、南京市、杭州市、武汉市、广州市、成都市等6个服务业扩大开放综合试点城市暂时调整实施《民办非企业单位登记管理暂行条例》、《旅行社条例》、《娱乐场所管理条例》、《营业性演出管理条例》、《外商投资准入特别管理措施(负面清单)(2021年版)》的有关规定。国务院有关部门、相关省市人民政府要根据上述调整,抓紧对本部门、本省市制定的规章和规范性文件作相应调整,统筹发展和安全,建立与服务业扩大开放综合试点任务相适应的管理制度。国务院将根据相关城市服务业扩大开放综合试点情况,适时对批复内容进行调整。
